YP电子飞禽走兽多人版(游戏)有限公司

当前位置: 首页 > 新闻资讯  > 新闻动态

功率电感之快充应用

2020/11/4 14:40:42 人评论

引言随着电子产品的功能越来越丰富,以及人机交互方式越来越精细和多样化,对各类移动式电子设备的续航能力需求,不断提升。从另一个角度,时间对每个人来说都尤为宝贵,对移动式电子设备的充电时间,本着节省时间的用意,希望能快速的完成充电,如今的快充技术(即快速充…

快充搭配应用篇.png


引言


随着电子产品的功能越来越丰富,以及人机交互方式越来越精细和多样化,对各类移动式电子设备的续航能力需求,不断提升。从另一个角度,时间对每个人来说都尤为宝贵,对移动式电子设备的充电时间,本着节省时间的用意,希望能快速的完成充电,如今的快充技术(即快速充电,亦称为闪充等)不断上升到一个又一个新的高度。


市场需求


快充的应用领域非常广泛,从智能手机,电动牙刷,TWS蓝牙耳机,对讲机,车充,到电动车,EV等等,都不断的升级充电技术,甚至有非常多的电子设备,原先并没有应用上快充技术的,也在逐渐的支持快充功能,正是因为快充能明显提升用户体验。

快充.png



快充原理


可充性锂电池的充电过程分为几个主要阶段:第一个阶段是pre-charge,预充阶段,即当电池电压较低时,需要用较小的电流进行充电,对电池的预充是对电池的保护。第二个阶段是Constant current charge,恒流充电阶段,电池在预充状态经过一定时间后,电池电压逐渐上升,到达一定值(通用的单节锂电池为2.8-2.9V),充电进入恒流充电阶段,即大电流充电,而快充能多快,就是这个恒流充电阶段的充电电流有多大(设定的电流不可超过电池可承受的极限值)。第三个阶段是Constant voltage charger,恒压充电阶段,电池就像一个水桶,当水桶快要灌满的时候,灌水装置需要慢慢降低灌水量,以保证水桶最终的蓄水量足够满,如果灌水量依旧很大,水桶不仅无法灌满,而且水容易溅出,即对电池的安全使用不利。

充电曲线.png

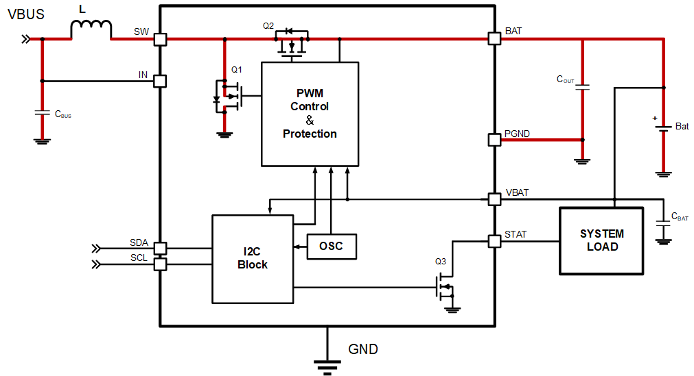
快充电路


如快充原理所述,实现快充需要充电芯片能提供足够大的恒流模式的充电电流。但光能支持足够大的充电电流,那是不够的,需要整体电路的效率足够高,举个例子,比如榨汁机,一个橙子放进榨汁机,榨出来可饮用的橙汁是有限的。快充电路的整体效率,就是输入给你提供多大的功率,需要将尽可能多的有效功率传给电池,而那些无效的功率则转化为热能,散热散掉了。

如下图,给出了两种较为常用的充电拓扑结构,Boost Charger与Buck Charger,红色的线路是大功率部分,在电路中,从输入到输出,电容充当着滤波的作用,其余有两部分器件,对整体的效率转换,扮演者非常重要的角色,一是充电管理芯片,其内部开关管的等效阻抗,开关时长,即等效容值,死区时间等对效率有直接的影响。二是电感器件,其直流阻抗,电感线径,感抗,磁通密度等对效率有直接的影响。

boost充电电路.png

buck充电电路.png


早期的快充市场基本由欧美芯片供应商主导,如今,越来越多的本土半导体芯片供应商都有非常成熟的快充芯片,甚至有相当多的应用领域,已是国产快充芯片为主导。

电感的发展历史非常悠久,从普通绕线电感,为了降低其磁干扰,发展到了磁屏蔽功率电感,到性价比更高的磁胶屏蔽电感,到更先进的一体成型电感,从效率最大化的角度看,推荐一体成型电感,其等效阻抗更低,饱和电流,温升电流更大,拥有非常好的屏蔽性能。以下列举搭配快充应用的一些主流一体成型电感型号及参数列表:

640.png

除了一体成型电感,还有磁胶电感也是充电芯片的常规搭配电感,其拥有体积小,高度薄,成本低等优势,如下为搭配充电芯片主流的一些磁胶电感参数列表:

640 (1).png


AG飞禽走兽多人版微微信公众号.gif




相关资讯

  • Xiaomi Mi Band 8 pro Scientic Inside

    小米手环8 pro内置AG飞禽走兽多人版微功率电感。AG飞禽走兽多人版微针对智能手表,智能手环,可提供完整的解决方案。AG飞禽走兽多人版微SKFB Series, 支持小尺寸高功率密度,如2520,2016,2012,1412,1608等尺寸,其采用高密度磁粉作为实心中柱的结构,二次模压成型,使成品具有更高的磁导率,从而达到更好…

    2023/8/21 12:59:11
  • HUAWEI FreeBuds SE 2 Scientic Inside

    HUAWEI FreeBuds SE 2 内置AG飞禽走兽多人版电感,AG飞禽走兽多人版微针对TWS耳机,拥有完整的功率电感解决方案。充电仓和耳机的应用原理图如下针对充电仓:AG飞禽走兽多人版微SKFB Seires,具有低DCR/ACR,大饱和电流,高磁导率,磁力线紧密,由高密度磁粉模压成型,对高效率,长续航,优化啸叫有显著表现。三…

    2023/8/7 10:04:43
  • The Honor Watch 4 Scientic Inside

    荣耀手表4,内置AG飞禽走兽多人版微功率电感。AG飞禽走兽多人版微针对智能手表,智能手环,可提供完整的解决方案。AG飞禽走兽多人版微SKFB Series, 支持小尺寸高功率密度,如2520,2016,2012,1412,1608等尺寸,其采用高密度磁粉作为实心中柱的结构,二次模压成型,使成品具有更高的磁导率,从而达到更好的…

    2023/8/3 17:08:46
  • EDIFIER HECATE GX05 Scientic Inside

    AG飞禽走兽多人版微SKFB Seires,具有低DCR/ACR,大饱和电流,高磁导率,磁力线紧密,由高密度磁粉模压成型,对高效率,长续航,优化啸叫有显著表现。

    2023/8/3 15:43:06

共有条评论 网友评论

验证码: 看不清楚?

    留言板

    请填写您的邮箱地址,YP电子飞禽走兽多人版(游戏)有限公司将回复您的电子邮件

    留言成功!